- Home
- /
- News
- /
- Industry News
Some power pulse width modulation drivers for DC electric motors

Pulse Width Modulation(PWM) is an efficient way to vary the speed and power of electric DC motors. Here two drivers are described for 24 V (15 V to 30 V) motors with a maximum current up to 80 A.
These drivers can for example be used to vary the speed of small electric vehicles. The first driver use a power PROFET transistor switched at 500 Hz and the second use a power MOSFET transistor switched at 20 kHz. The second method is preferred due to its higher frequency.
The best switching conditions are when the switch frequency is much higher than the dynamics of the motor. The motor should “think” that it is powered from a true DC voltage. Due to different references the frequency must be at least five times higher than the rotation speed of the motor.
For example, if the motor rotates at 6000 rpm (100 rps) the frequency must be higher than 5 * 100 Hz = 500 Hz. A theoretically better explanation is that the switching frequency must be much higher than 1/Ta where Ta = L/R is the electric time constant of the motor. Here L is the inductance and R the inner resistance of the motor.

For a typical DC motor (200 W, 24 V) L = 1 mH and R = 0.5 Ω. This again means that the frequency must be much higher than 1/Ta = R/L = 0.5 / 0.001 Hz = 500 Hz. Usually a frequency around 20 kHz is used. This also avoids noise from the motor in the audio range.
The circuits below can quite easily be built on a standard prototyping card. It is a good idea to have the power component (i.e. PROFET or MOSFET transistor) on a separate card with the heatsink. See for example the photos below. The power component must be connected to the power supply or accumulator and the motor with quite thick wires and cables.
The author used 1.5 mm (1.77 mm2) tin plated copper wires between the power components and the cable connectors. This is probably enough for motors that use a current of up to 20 A on average. The cables should also have an area of at least 2 mm2.
For higher current motors the wires and cables must be thicker accordingly. As pointed out in the warning it is very important to not short-circuit, especially when connected to larger accumulators. Always test with a current limited power supply and a small motor first to see that everything works.
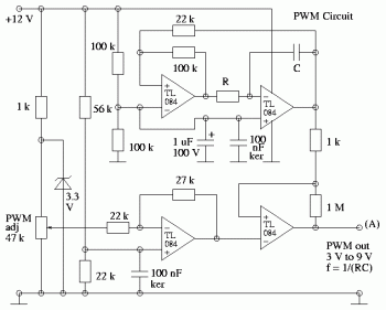
The original PWM circuit was found on the internet. Unfortunately the link seems to have disappeared when this was written. The PWM duty cycle can be varied from 0% to 100% with the 47 k potentiometer.
The following resistors and capacitors were used:
The following resistors and capacitors were used:
| f = 1 / (RC) (kHz) | R (kΩ) | C (nF) |
|---|---|---|
| 0.5 | 22 | 100 |
| 20 | 2.2 | 22 |

The small current parts (not the motor itself) could be powered from a +12 V voltage regulator. Then the input voltage must be larger than +15 V. The regulator survives a current of maximum 1 A with a heatsink.

This power driver circuit is based on the PROFET transistor BTS 555 and is working at a switch frequency of 500 Hz. The reason for this low switch frequency is that the BTS 555 is a relatively slow component. This was the authors fist experimental PWM setup. However the power MOSFET version (below) is better. Note, the BTS 555 and the large diodes (DS75-08B and DSI75-08B) require relatively large heatsinks for high current motors.

This power MOSFET motor driver is better than the PROFET driver because it is working at a higher switch frequency of 20 kHz. This circuit also avoids the voltage drop and power loss over the power diodes present in the PROFET driver.
The MOSFET transistor in this motor driver requires a special driver circuit between the PWM circuit and the MOSFET itself. The reason for this is that switching the gate voltage of the MOSFET transistor requires high transient current (2 A) due to relatively high capacitive load. The MOSFET transistor requires a relatively large heatsink for high current motors.
The MOSFET transistor in this motor driver requires a special driver circuit between the PWM circuit and the MOSFET itself. The reason for this is that switching the gate voltage of the MOSFET transistor requires high transient current (2 A) due to relatively high capacitive load. The MOSFET transistor requires a relatively large heatsink for high current motors.

This was the first MOSFET driver used by the author. But driver two is better.

This is the best MOSFET driver using a dedicated circuit (EL7212CN) as driver. Note that the circuit has an inverted output.

Presented here is some data (absolute maximum ratings) and approximate prices for the most critical and expensive components in the circuit layouts above. Imax and Pmax are given with appropriate heatsinks. Good heatsinks are quite expensive.

These images are taken with a Pico Technology ADC-212/3 oscilloscope for PC. The current was measured by measuring the voltage over a 0.1 Ω, 10 W thread winded resistor, which probably also has some inductance. The resistor was connected in series with the motor or lamp.
| Component | Umax (V) | Imax (A) | Pmax (W) | Ron (Ω) | Price ($) |
|---|---|---|---|---|---|
| BTS 555 | 34 | 158 | 310 | 0.0029 | 10 |
| DS75-08B | 800 | 160 | 160 ? | - | 10 |
| DSI75-08B | 800 | 160 | 160 ? | - | 10 |
| STP80NE06-10 | 60 | 80 | 150 | 0.0085 | 5 |
| LT10A04 | 400 | 10 | 10 ? | - | 1 |
| BD 139 | 60 | 1 | 8 | - | 1 |
| BD 140 | 60 | 1 | 8 | - | 1 |
| EL7212CN | 16.5 | 2 (< 1 µs) | 1 | - | 5 |
| TL 084 | 36 | - | 0.5 | - | 1 |
The operating voltage was 18 V powered from a large power supply which can handle a maximum average current of 15 A. The small transient spikes that are seen at the positive flank of the voltage curves at 20 kHz probably occur because the power supply is not fast enough to keep the voltage stable for a short time. The DC motor (15 V, about 100 W) is running without load. The lamp is of normal car lamp type (12 V, 50 W).
1. PWM pulse over DC motor at 500 Hz and 30% duty cycle. The motor dynamics (voltage and current) have time to follow individual pulses, which indicates that the pulse frequency is too low.

2. PWM pulse over DC motor at 20 kHz and 30% duty cycle. Here the pulse frequency is so high that the motor behaves almost as if powered from a true DC voltage. However, some transient current spikes occur at the flanks of the pulses.

3. PWM pulse over car lamp at 500 Hz and 30% duty cycle. At this low frequency the lamp behaves almost exactly as a true resistor i.e. the voltage and current follow each other.

4. PWM pulse over car lamp at 20 kHz and 30% duty cycle. At this high frequency the inductance in the lamp (and probably also the 0.1 Ω resistor) gives large transient current spikes at the flanks of the pulses.

Key: Horizontal Inverter duty, Vertical Inverter Duty motor, DC Brake motor Oil Pressure Motor, Small Gear motor-Horizontal Type Ac Gear Motor, Small Gear motor-Vertical Type Ac Gear Motor, Helical Gears High Gear Ratio, Vertical Gear box High Gear Ratio, Horizontal double shaft motor, Vertical double shaft motor, Horizontal Flanged Gear reducer, CNC machine, AC mini Induction DC gear motor, Vertical Flanged Gear reducer, Horizontal Type Light load Gear motor, Vertical Type Light Load Gear motor, Horizontal Type Large Dc Motor, Horizontal Flanged Large Geared motor, Vertical Type Large Dc motor, Worm Gear Reducer, NMRV/NRV Worm Gear reducer, Horizontal reduction gear for electric motor, Vertical Cast iron Induction Motor, Horizontal 3 Phase ac induction motors, High Purity aluminium foil sheet Hairdressing Foil High Quality A, High Durability 3 phase ac induction motor, High Speed light weight ac induction motor
Newer articles
- Compound Gear Reduction (24/06/2018)
- What is Gear Box? What are Main Components of Gear Box? (11/07/2018)
- How to Select the Right Gear motor (12/07/2018)
- Tips for Selecting Your DC or AC Gear Motor (12/07/2018)
- Gear Ratios (24/06/2018)
- What is a worm gear motor (19/06/2018)
- Advantages and disadvantages of different types of gears (01/09/2018)
- How to Select a Gearmotors (01/10/2019)
- What Is Gear Manufacturing (19/06/2018)
- What are Brushless DC Motors (31/05/2019)
Older articles
- Difference between AC motor and DC motor (15/06/2018)
- Different Usages Of Gearboxes In Different Industries (29/05/2018)
- Pros and Cons of Helical Gearboxes (29/05/2018)
- Pros & Cons of Worm Gear and Bevel Gear (29/05/2018)
- Helical Gearbox: Understand It’s Advantages And Applications (29/05/2018)
- What is Motor Control Gear? (25/05/2018)
- What are Gear Motors Used For? (08/05/2018)
- Instructions for Gear Reducer Motor (01/05/2018)
- Gearbox Motors vs Integrated Gearmotors (16/04/2008)
- Hydraulic vs. Electromechanical Actuators (21/04/2018)





Join